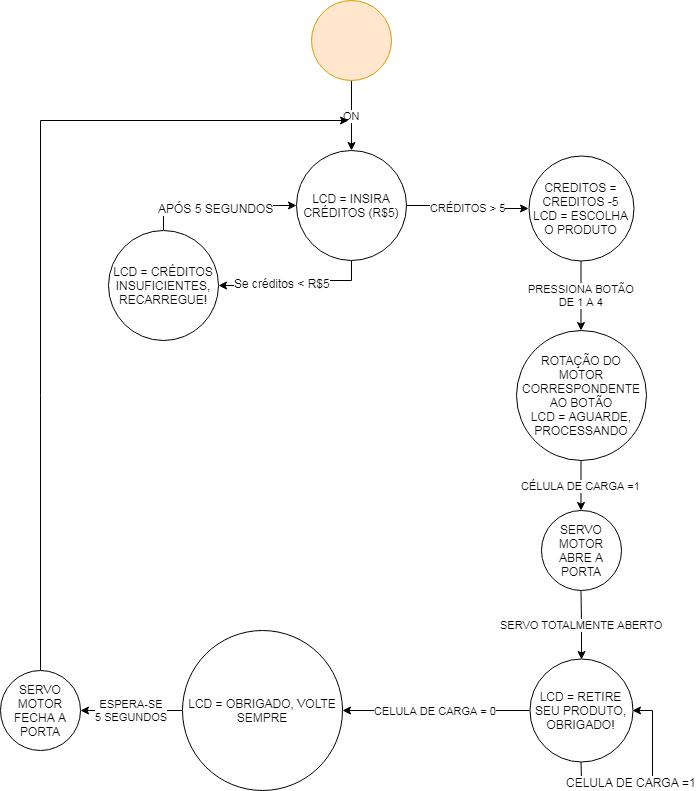
FLUXOGRAMA ATUALIZADO DO PROJETO 5 05America/Sao_Paulo junho 05America/Sao_Paulo 2019Deixe um comentário
Testes do Início da Integração 4 04America/Sao_Paulo junho 04America/Sao_Paulo 20194 04America/Sao_Paulo junho 04America/Sao_Paulo 2019Deixe um comentário
Estrutura Final 4 04America/Sao_Paulo junho 04America/Sao_Paulo 20194 04America/Sao_Paulo junho 04America/Sao_Paulo 2019Deixe um comentário
Pré Finalização da Estrutura Física 4 04America/Sao_Paulo junho 04America/Sao_Paulo 20194 04America/Sao_Paulo junho 04America/Sao_Paulo 2019Deixe um comentário
Funcionamento dos 4 compartimentos de itens 22 22America/Sao_Paulo maio 22America/Sao_Paulo 20194 04America/Sao_Paulo junho 04America/Sao_Paulo 2019Deixe um comentário 1 compartimento 2 compartimento 3 compartimento 4 compartimento
Fixação das espirais na caixa 8 08America/Sao_Paulo maio 08America/Sao_Paulo 20194 04America/Sao_Paulo junho 04America/Sao_Paulo 2019Deixe um comentário criação do apoio frontal da espiralinserção das espirais na caixalimpeza de resíduos da caixavista frontal da caixa vista frontal da caixa fixação do plug na fontevista traseira da caixa com os motores de passo acopladosvista frontal da caixa com a camada divisória de plásitco vista frontal da caixa com a camada divisória de plásitco