Pular para o conteúdo

Oficinas 2 – Vending Machine

Blog com notícias e atualizações sobre o projeto de oficinas 2 2019/1

  • Inicial
  • Blog

Categoria: Terceira Entrega

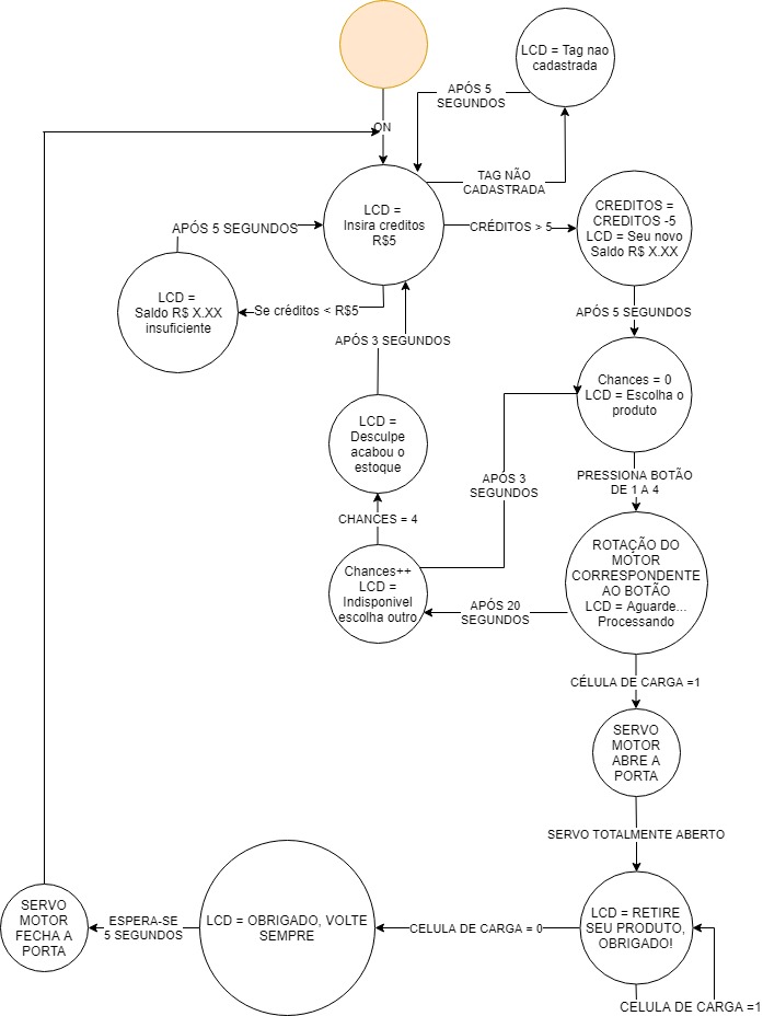
Máquina de estados final

9 09America/Sao_Paulo julho 09America/Sao_Paulo 2019Deixe um comentário

Esquemático da placa de circuito impresso

9 09America/Sao_Paulo julho 09America/Sao_Paulo 2019Deixe um comentário

Vídeo da Vending Machine funcional

26 26America/Sao_Paulo junho 26America/Sao_Paulo 2019Deixe um comentário

Organização final do projeto

26 26America/Sao_Paulo junho 26America/Sao_Paulo 2019Deixe um comentário

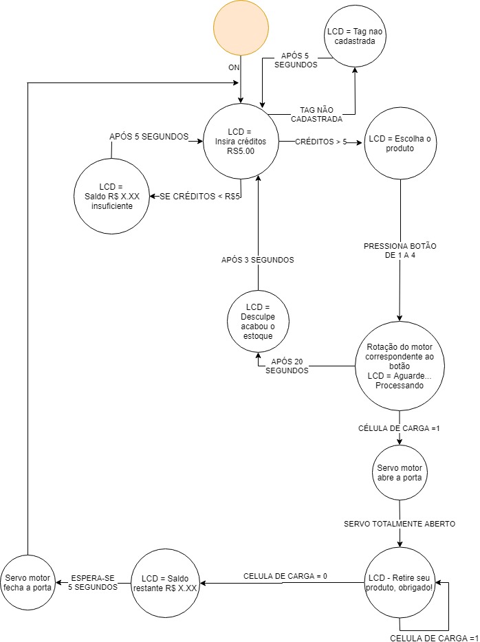
Máquina de estados atual do projeto

26 26America/Sao_Paulo junho 26America/Sao_Paulo 20199 09America/Sao_Paulo julho 09America/Sao_Paulo 2019Deixe um comentário

Teste preliminar do programa final com RFID e LCD

23 23America/Sao_Paulo junho 23America/Sao_Paulo 2019Deixe um comentário

Soldagem da placa unificada e organização da caixa

23 23America/Sao_Paulo junho 23America/Sao_Paulo 2019Deixe um comentário

Controle de velocidade com a nova forma de controlar motor usando 74HC595

23 23America/Sao_Paulo junho 23America/Sao_Paulo 2019Deixe um comentário

Calibragem e testes de dois servomotores para abertura da porta

23 23America/Sao_Paulo junho 23America/Sao_Paulo 201923 23America/Sao_Paulo junho 23America/Sao_Paulo 2019Deixe um comentário
  • Após a calibragem

Sequência de acionamento dos motores, exemplificado com leds

22 22America/Sao_Paulo junho 22America/Sao_Paulo 201922 22America/Sao_Paulo junho 22America/Sao_Paulo 2019Deixe um comentário

Navegação de Posts

Posts mais velhos
Blog no WordPress.com.
Oficinas 2 – Vending Machine
Crie um website ou blog gratuito no WordPress.com.
Privacidade e cookies: Esse site utiliza cookies. Ao continuar a usar este site, você concorda com seu uso.
Para saber mais, inclusive sobre como controlar os cookies, consulte aqui: Política de cookies
  • Assinar Assinado
    • Oficinas 2 - Vending Machine
    • Já tem uma conta do WordPress.com? Faça login agora.
    • Oficinas 2 - Vending Machine
    • Assinar Assinado
    • Registre-se
    • Fazer login
    • Denunciar este conteúdo
    • Visualizar site no Leitor
    • Gerenciar assinaturas
    • Esconder esta barra

Carregando comentários...

    Crie um site como este com o WordPress.com
    Comece agora